Below is a simplified diagram for the shut down circuit that compares the input power to the output power. According the the instruction manual. “IC2A detects a ratio of the output power and the driving power. If the ratio is less than 3:1, T13V will be shut off.”

The detected forward power from the Bruene coupler is applied to the positive input of the op amp IC2A acting as a comparator. The negative input is the detected input power through a voltage divider consisting of R1 and R2.
As an example of how this circuit works assume the input power is 50 watts which would nominally cause an output power of 500 watts. 50 watts into a 50 ohm load such as the 2KL input yields 50 Vrms. R1 and R2 form a voltage divider of 470/( 4700 + 470 ) = 0.091. This reduces the 50 Vrms to 4.55 Vrms or 6.43 Vpeak.
To calculate the forward output power from the coupler that would produce the same voltage work backward. If the input voltage from the coupler is 6.43 Vpeak, then if the output impedance of the coupler is about 50 ohms, the voltage into 50 ohms would be half or 3.21 Vpeak or 2.27 Vrms representing 0.103 watt. If the coupler coupling factor is 33 dB, this represents a power decrease of about 2,000. The forward power would be about 2,000 x 0.103 watt or 207 watts. Any power below 207 watts would result in the positive input to the op amp dropping below 6.42 V with the result that the op amp output would go to the negative rail causing shut down.
The trip point is sensitive to the actual coupling factor of the coupler. It can be shown that the trip point would change about as follows depending on the actual coupling factor,

The final shut down circuit senses the current through R2, a 5 watt, 0.012 ohm resistor mounted on the back panel. According the 2KL instruction manual. “IC2B detects collector current of the PA transistors (Ic) and puts out -8 volts ALC voltage when the Ic is at 23 amperes. If the Ic reaches 25 amperes ( ALC voltage is -10V), T13V will be shut off.”
The simplified circuit is shown below.

The voltage dividers formed by R30, 31, 32 and R34, 35, 36, and 37 reduce the input voltage of 40 VDC to about 10 VDC. The op amp, IC2B has a gain of 100.
25A through R2 would result in a 0.3 VDC drop. That difference is reduced by the voltage dividers to about 0.07 VDC at the input to the op amp which amplifies the difference to 7 VDC. R36 is used to reduce the voltage at the positive input of the op amp until the output drops to -10 VDC which initiates shut down.
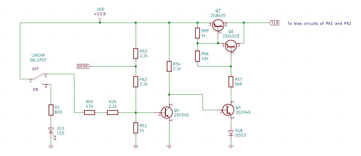
Posted earlier is the simplified shut down circuit below in which it was described that pulling the base of Q5 low would cut off the bias to amplifiers PA1 and PA2.

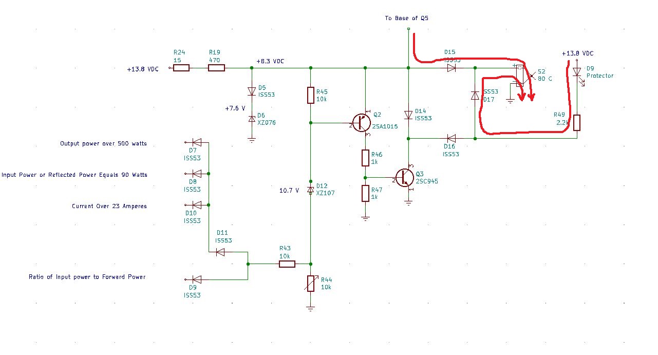
This is a simplified diagram showing the circuit that allows a -10 VDC op amp output to cause shut down. Before we get to the more complex shut down mechanism, there is a simple one shown by the path of the red traces below.
S2 is thermal switch which is normally open. At 80 degrees C, it shorts out. When that happens, current flows through a red LED on the front panel labelled “Protection”. Current will also flow through resistor R54 of the shut down circuit which will bring the base voltage of Q5 in the shut down circuit to zero, which then shuts off the bias to PA1 and PA2.

Below the more complex shut down works as follows. There are four conditions that can create a -10 V input to the diodes D7 through D11 which perform an OR function. If any of the four conditions results in a -10 V input to those diodes, the 10.7 volt zener D12 will bring the voltage at the base of Q2 down which results in both Q2 and Q3 turning on. Current will then flow as shown by the red lines with the red “Protection” LED coming on and current flowing through resistor R54 of the shut down circuit which will bring the base voltage of Q5 in the circuit to zero, which shuts off bias to PA1 and PA2
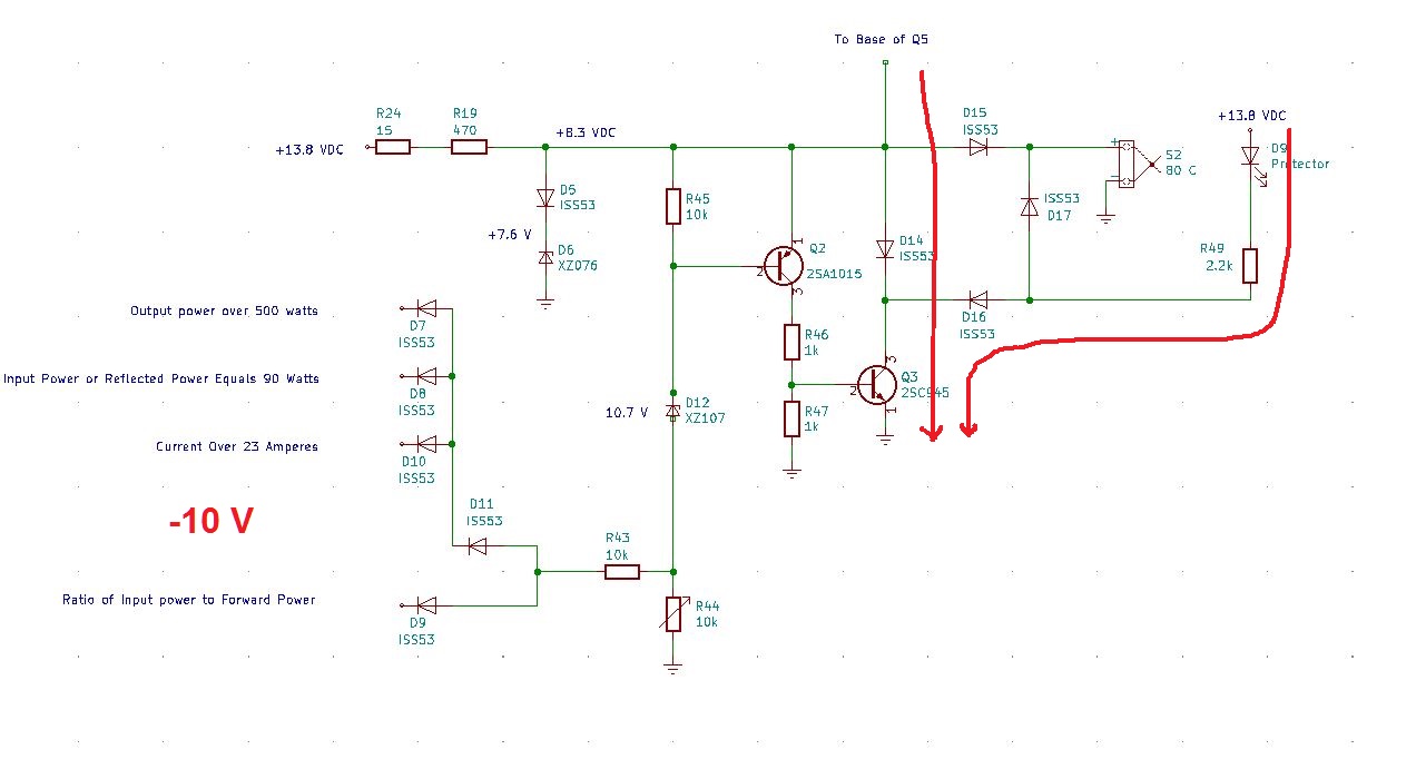
R44 adjusts the shut down to occur at -10 VDC..
