Pages: [1]   Go Down

Author Topic: LiteVNA vs older nanoVNA  (Read 872 times)

HAMHOCK75

  • Member
  • Posts: 1297
LiteVNA vs older nanoVNA
« on: July 22, 2022, 04:57:27 PM »

About three years ago I received a nanoVNA as a gift. Much has changed in terms of hardware and firmware since then. The latest version of the nanoVNA seems to be the LiteVNA ( not the same as the SAA2 ).

The LiteVNA has some very desirable features.

1. The number of points for the nanoVNA used to be 101. The LiteVNA allows up to 1024 on the device itself.
2. The useful range of the nanoVNA was about 1 GHz. The LiteVNA extends that to about 6 GHz.
3. The nanoVNA had no way to capture the screen or save files. The LiteVNA can save the screen to a micro-SD card and also file types S1P or S2P.
4. The nanoVNA did not come with a case. The LiteVNA does have case. The case makes the jog wheel much easier to use for setting frequency.
5. The nanoVNA did not have averaging. The LiteVNA can do up to 80 averages.

Below is a direct comparison of both. The nanoVNA with firmware allowing up to 2.7 GHz while the LiteVNA is set for 3 GHz.



The isolation ( S21 ) is much better in the LiteVNA which is set to 1024 points with 2 averages.

This is screen capture from the LiteVNA


Logged

W1LV

  • Member
  • Posts: 19
Re: LiteVNA vs older nanoVNA
« Reply #1 on: July 23, 2022, 05:27:26 AM »

I'm curious about this myself. I have one of the original NanoVNAs. The NanoRFE site was not around at the time, AFAIK, but they have some interesting things to say about the LiteVNA being a clone. I would like to get a 4 inch display version, but I will wait a while.

https://nanorfe.com/nanovna-v2.html
Logged

HAMHOCK75

  • Member
  • Posts: 1297
Re: LiteVNA vs older nanoVNA
« Reply #2 on: July 23, 2022, 01:28:56 PM »

Thank you for bringing the nanorfe web site to my attention. I was unaware that the developers of the V2 ( SAA2 ) OwOcomm believe the LiteVNA is a clone of their product.

All the more surprising because I have avoided the V2 ( SAA2 ) and do not recommend it for what I consider to be a major failing. The V2 ( SAA2 ) is the only nanoVNA version that cannot interpolate the calibration. This is from the manual from the nanorfe web site.

Quote
Calibration must be performed whenever the frequency range to be measured is changed. When calibration is activated, the left side of the screen should show “Cx” and “D”.

Changing the frequency sweep range always clears the active calibration, if any.

This is a link to a photo from the nanorfe web site.



Assuming clone #2 ( L*VNA ) is the LiteVNA, the problem is that the performance I measured over the same frequency range of S21 above shows much better performance. I tried to find the youtube video ascribed to Shafri Omar regarding this but could not find it.

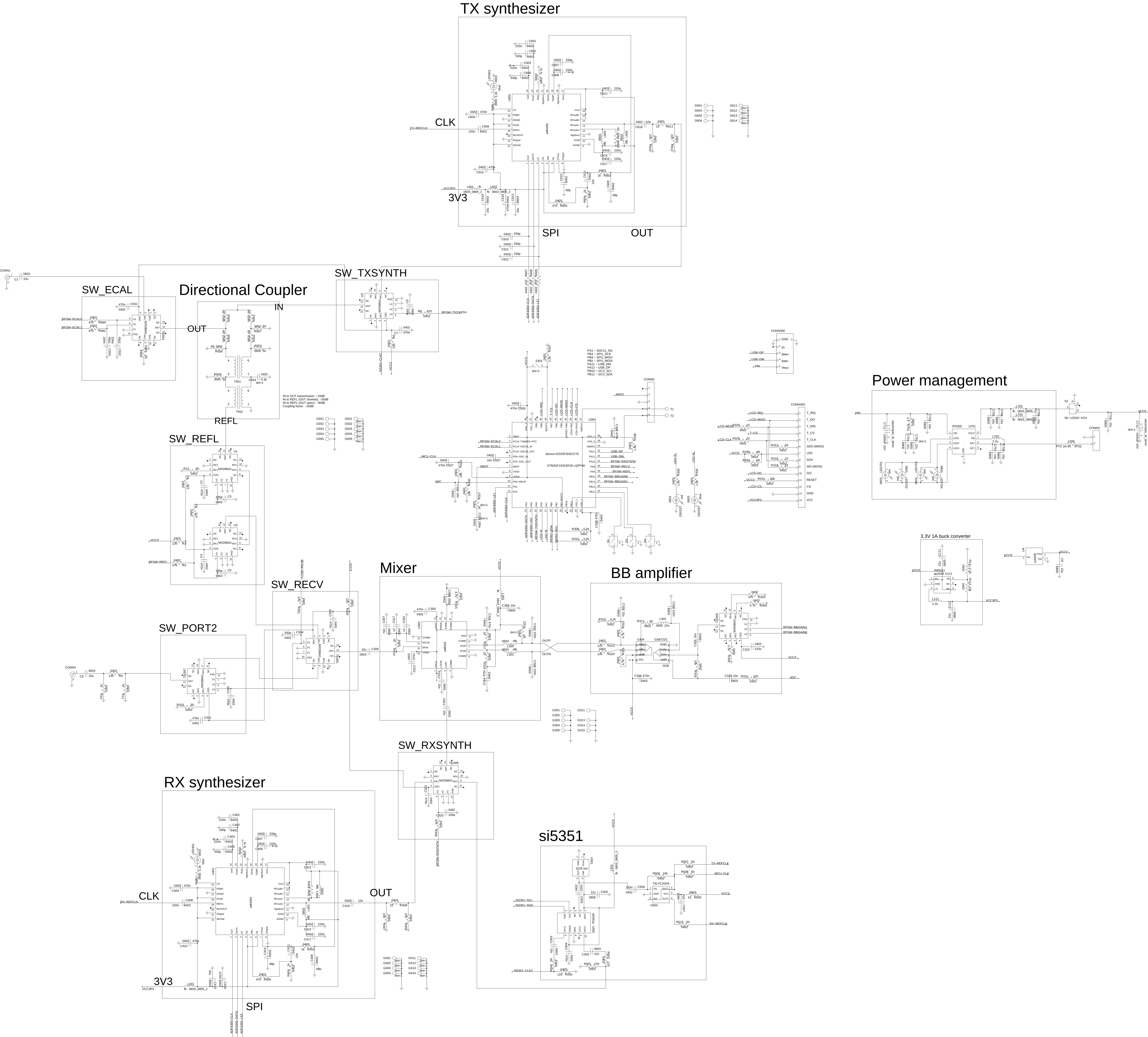
I would need to see schematics of both to judge if it is a clone or not.

Here is the schematic for the V2 ( SAA2 )







Logged

HAMHOCK75

  • Member
  • Posts: 1297
Re: LiteVNA vs older nanoVNA
« Reply #3 on: July 25, 2022, 06:08:53 PM »

I tried to verify if the LiteVNA is a clone of the OwOcomm V2, but it is not easy.

The schematic above, is of the OwOcomm V2.2 which is an early version spec'd to 3 GHz no longer sold. A check of the parts used like the MXD8641 switches indicate those parts are specified to 2.7 GHz so they are stretching it a bit. I suspect the directional coupler is designed to work to 3 GHz but probably not much more.

However,

Quote from: nanorfe
V2.3 and V2.4 designs are confidential and proprietary, and reverse engineering is forbidden.

It's not entirely clear if the V2.3 and V2.4 are the V2 plus 4 and the V2 plus 4 pro, but assuming they are, then the switches and coupler must be different to allow them to work to 4.4 GHz. The ADF4350 synthesizer chip from Analog Devices in all versions works to 4.4 GHz.

Since the LiteVNA is spec'd to work to 6.3 GHz, it seems unlikely that its coupler and switches could be the same as in the 4.4 GHz OwOcomm models. If the parts are the same, then it would be a clone, if LiteVNA re-designed it with different parts to reach the higher frequency, then probably not.
Logged

HAMHOCK75

  • Member
  • Posts: 1297
Re: LiteVNA vs older nanoVNA
« Reply #4 on: August 06, 2022, 09:02:20 PM »

It looks like the LiteVNA is not a clone.

Both the LiteVNA and the OwOcomm V2 SAA2 have been the subject of the tear downs below complete with video.

http://www.kerrywong.com/2022/03/22/teardown-of-a-litevna-vector-network-analyzer/
http://www.kerrywong.com/2022/04/03/nanovna-saa-2n-teardown-pictures/

The LiteVNA uses the Maxim 2871E 23.5-6000 MHz synthesizer. The Owcomm uses the Analog Device ADF4350 137.7- 4400 MHz synthesizer which explains the different frequency range. Both are direct mixing to their maximum frequencies which is good news for buyers of either unit.
Logged

KU3X

  • Posts: 878
    • HomeURL
Re: LiteVNA vs older nanoVNA
« Reply #5 on: August 08, 2022, 06:41:35 AM »

1004 sampling points as a stand alone VNA.....outstanding. When sweeping an antenna, like a disc cone or an OCF, one needs a lot of sampling points to get a more accurate reading.
BUT......I'm still not comfortable with the above not being a junk clone? Although it sure does look promising.
Barry, KU3X
Logged

HAMHOCK75

  • Member
  • Posts: 1297
Re: LiteVNA vs older nanoVNA
« Reply #6 on: August 08, 2022, 02:10:43 PM »

I have been very satisfied with the LiteVNA. To me this is not a clone but an evolutionary product at least as good if not better than the original. The 1024 data points, screen capture, and data dump ability has retired my original nanoVNA.

Given that the original used fundamental mixing to 300 MHz, then harmonic mixing to about 1 GHz, it is conceivable that a harmonic mixing version of the LiteVNA could reach much higher than its current fundamental mixing range of 6.3 GHz.
Logged

VK6HP

  • Member
  • Posts: 1222
Re: LiteVNA vs older nanoVNA
« Reply #7 on: August 21, 2022, 03:04:11 AM »

HH75,

I wonder if you've had a chance to use the LiteVNA with some of the nanoVNA apps (Saver, App, ...) and form a view on how compatible it is?  Like you, I'd like some capability above the 1.5 GHz limit of my current nanoVNA-F.  I use the PC acquisition/analysis/plotting packages for most bench work and have found it challenging to get stable and reliable hardware, firmware and software combinations.  However, I currently have a stable system with the nanoVNA-F and the latest firmware from BH5HNU and Deepelec, plus the latest versions of the software packages.

I see from user groups that there have been noise issues with the LiteVNA64, principally when using the USB connection.  The designer recently noted that the new hardware version, 0.3.1, addresses these issues.  He notes that, with chip shortages, the new version is in short supply and, in particular, that all available 2.8" screen models still use the older design.  I guess the takeaway message is that, for new purchasers who make use of the PC measurement capability, it'd be worth looking for the new hardware.

There are also various complaints about the plastic packaging and cheap SMA connectors but, as far as the latter goes, I'd probably re-package the VNA in the same way I did the metal-cased nanoVNA-F (see https://groups.io/g/nanovna-users/message/28385). By the way, I have looked at the nanoVNA-F V2 with 3 GHz capability and, while it retains the nice packaging, it's apparently not a BH5HNU product and it's not obvious to me that there's an equivalent level of insight going into the firmware development and maintenance.

The nanoVNA world shows the best and worst of Open Source development, with enormous leaps in capability at low cost but a mire of confusion for serious users confronted with many hardware, firmware and software variants, a number of which are poorly tested and contain idiosyncratic bugs.  Personally, I'd be happy to pay an order of magnitude higher price for good quality hardware backed by well-tested and curated firmware, and compatible with major apps.  There have been a couple of valiant attempts (e.g. LibreVNA) but it's not clear that the firmware and software situation is any better than with the cheapies. It'd be interesting to hear from anyone with experience of these or similar units sitting between the nanoVNA family and VNA's like the Copper Mountain range.

73, Peter.
« Last Edit: August 21, 2022, 03:08:17 AM by VK6HP »
Logged

HAMHOCK75

  • Member
  • Posts: 1297
Re: LiteVNA vs older nanoVNA
« Reply #8 on: August 22, 2022, 03:46:18 AM »

VK6HP,

The only PC software I have used with the original nanoVNA was nanoVNA-Saver-v0.2.1 which dates back to 2019. The LiteVNA will not run under that software but does under the newer versions. I have not tried those newer versions with the LiteVNA but here is a link to a video that does. It also explains a lot more.

Including

1. The noise problem with some LiteVNA's and the solution
2. The OwOcomm V2Plus4 cannot measure a narrow filter
3. A test comparing the original and LiteVNA to two Agilent VNA's
4. The differences between Solver64 software vs nanoVNA-Saver

https://www.youtube.com/watch?v=G4eLcTC4Ako

At 5:41 minutes into the video it is mentioned that the LiteVNA's with a noise problem have a noise floor of -60 dB when connected to USB; that the ones without the problem measure closer to -80 dB while measuring to 100 MHz.

I have the 2.8" version with the same firmware v1.2 with a build date of Feb 28, 2022 only a few days after the build date of Feb 25, 2022 for the larger version in the video. The hardware version shows as 63-0.3.

This is the noise floor I see connected to USB,



Since the noise problem seems related to the USB voltage, it may be that I am just lucky this computers USB voltage is just what is required to not create the problem.

Unfortunately, after showing why Solver64 is so much better than nanoVNA-Saver, we find out it will no longer be supported due to licensing issues with National Instrument over LabView.

https://github.com/joeqsmith/NanoVNA-Solver64-

This web site for the LiteVNA recommends nanoVNA-Saver in the "latest firmware and software" box.

https://www.zeenko.tech/litevna

Since the original nanoVNA did not have any box, even the plastic box of the LiteVNA is a significant improvement. It makes the use of the "jog wheel" much easier for setting the frequency of markers.
« Last Edit: August 22, 2022, 03:53:51 AM by HAMHOCK75 »
Logged

VK6HP

  • Member
  • Posts: 1222
Re: LiteVNA vs older nanoVNA
« Reply #9 on: August 23, 2022, 01:12:14 AM »

HH75,

Thanks for the feedback and the comments re software.  It's great that you got a "good" LiteVNA!  However, not being in a rush for extended frequency range measurements I guess it'd be prudent to wait until the revised hardware becomes available.  BTW, I forgot to post the link regarding the upgraded hardware but it's here:

https://groups.io/g/liteVNA/topic/the_new_litevna64_which/93138117?p=,,,20,0,0,0::recentpostdate/sticky,,,20,2,0,93138117,previd%3D1661240526616345471,nextid%3D1649971688251132758&previd=1661240526616345471&nextid=1649971688251132758

Regarding software, I followed the development of Solver on the blogs and it's a pity it's come to an end.  I can live with Saver, especially since they've fixed a plotting bug I reported last year which made very narrow span measurements hard to interpret. Owen Duffy has also released a version of App (ref. https://owenduffy.net/blog/?p=25453), which fixes some significant bugs at the expense of remote data acquisition (pending the solution of bugs by other authors in their code). 

I'd forgotten about the "no box" original nanoVNA and, indeed, I'm grateful for small gains :)

73, Peter.



Logged

HAMHOCK75

  • Member
  • Posts: 1297
Re: LiteVNA vs older nanoVNA
« Reply #10 on: August 23, 2022, 05:06:23 AM »

In regards to the nanovna saver software, I was a bit disappointed that it no longer runs under Windows 7. There is a unofficial version that has been made available for Windows 7 and 8 at this link.

https://groups.io/g/nanovna-users/topic/nanovna_saver_for_windows_7/89837731?20,0,0,0::recentpostdate/sticky,,,20,2,0,89837731,previd%3D1648224912725969150,nextid%3D1647626643808954541&previd=1648224912725969150&nextid=1647626643808954541

This is a test of a semi-rigid cable after calibration with the above software.

Logged

HAMHOCK75

  • Member
  • Posts: 1297
Re: LiteVNA vs older nanoVNA
« Reply #11 on: August 23, 2022, 02:06:15 PM »

Updating LiteVNA firmware under Windows 7

A number of steps must be taken care of before the LiteVNA can be updated under Windows 7.

One is to make sure that the correct USB driver is installed in the computer. In my Windows 7 computer, that did not happen. If the LiteVNA is attached to a USB connector what shows up in Windows Device Manager is shown below. Clicking on CDC-ACM Demo shows no drivers installed.



I installed the Cypress driver from this link,

https://nanorfe.com/downloads/NanoVNA-QT/CypressDriverInstaller_1.exe

Then instead of the “Other devices” appearing in Device Manager, a new USB Serial Port ( COM22) appeared under “Ports ( COM & LPT ).



Examining that port we find,



The latest firmware can be found at the link below,

https://drive.google.com/drive/folders/10lU5xnwmHDnPX98z21ky09N8nb_cEOk4

The LiteVNA62-220228.bin file is for the 2.8″ version while the LiteVNA64-220229.bin file is for the larger version. LiteVNA62-220228 is the same as firmware version 1.2. Download the appropriate file to the computer.

Next download nanovna-app per the LiteVNA user manual from the link below,

https://github.com/owenduffy/NanoVNA-App/releases/tag/v1.1.209-OD12

Now with the Cypress driver installed, firmware downloaded, nanovna-app installed, hold down the jog wheel on the LiteVNA and turn on. The screen should be black and blank indicating that the unit is in DFU mode.

Turn on the nanovna-app software, plug the LiteVNA into a usb port. Select the port assigned to the  LiteVNA. In this case, COM22. The following screen should appear.



Click “Yes” then locate the update file downloaded to the computer and install.

It turned out, firmware version 1.2 is the latest.
« Last Edit: August 23, 2022, 02:14:24 PM by HAMHOCK75 »
Logged

HAMHOCK75

  • Member
  • Posts: 1297
Re: LiteVNA vs older nanoVNA
« Reply #12 on: August 28, 2022, 03:49:32 PM »

There is no way to calibrate the clock in the old nanoVNA. Today I used a Leo Bodnar GPSDO set to 1 MHz to calibrate the LiteVNA TCXO. The digital scope shows the GPSDO output in yellow, the LiteVNA CW output in blue. A stop watch measured the time it took for the LiteVNA to slip one cycle was 95 seconds which is about .01 Hz error at 1 MHz after calibration.



The menu to adjust the TCXO frequency is under the “Expert Settings” as shown below. Just tap the TCXO key to open a window to enter the new TCXO frequency. As can be seen below, setting the TCXO from it’s nominal 24 MHz to 23.999964 MHz provides about a .01 Hz error at 1 MHz.

Logged

HAMHOCK75

  • Member
  • Posts: 1297
Re: LiteVNA vs older nanoVNA
« Reply #13 on: November 21, 2022, 03:08:48 AM »

I had some unknown crystals to test. This is the first time I tried this feature. It is fully automated. The display is shown just as it appeared. The LiteVNA located the peak and calculated all the crystal parameters by itself.

Logged
Pages: [1]   Go Up