
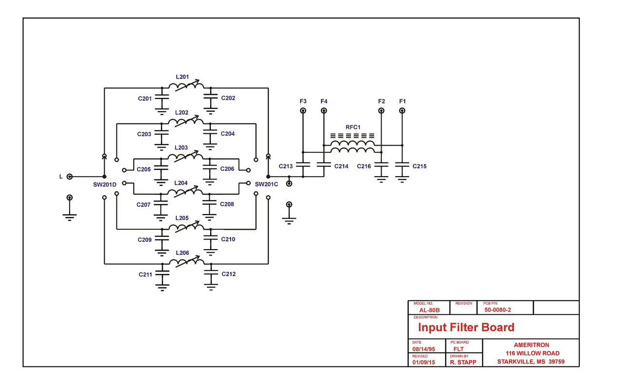
It does have tuned input.
It could be that the previous owner had no need for that particular band and never noticed it from the very beginning.
It wouldn't be the first time a Amp came out of Ameritron not quite 100%.
I would do a visual inspection of the tuned coil and the caps to look for any obvious issues like overheating arcing etc..
You may just need to tune the slug for a low SWR on the input side.